В Новосибирске придумали аппарат ЭКГ для домашнего использования

Мобильное устройство для проверки работы сердца могут носить с собой военные врачи, участковые терапевты, спортсмены и все те, кто вынужден следить за собой по состоянию здоровья.

Мобильное устройство для проверки работы сердца могут носить с собой военные врачи, участковые терапевты, спортсмены и все те, кто вынужден следить за собой по состоянию здоровья. Аппарат придумал студент НГТУ. Сейчас прототип проходит тестирование.

Новосибирские новости

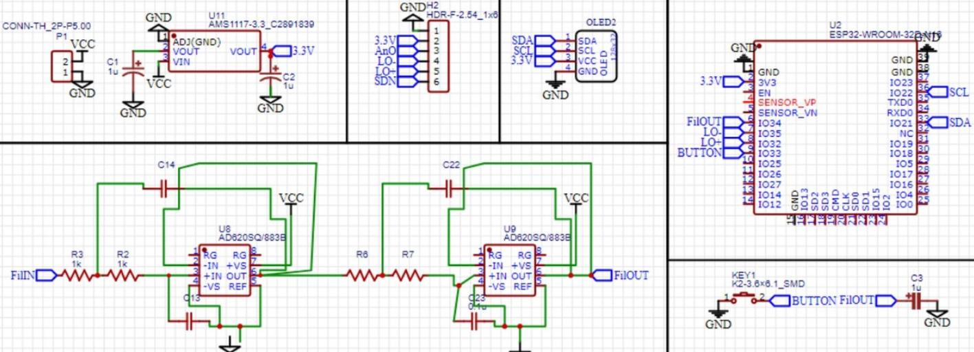
Магистрант факультета автоматики и  вычислительной техники НГТУ Данила Гаврилов работает над созданием компактного аппарата ЭКГ, который  позволяет записывать кардиограмму вне медицинских учреждений и отправлять результаты  на сервер, чтобы с ними мог ознакомиться врач. 

В  вузе, где учится студент, отмечают, что проект весьма перспективный. Как пояснили в  пресс-службе учебного заведения, мобильный прибор «Кардиос МК»  даст возможность людям с  заболеваниями сердечно-сосудистой системы проверять здоровье  в  домашних условиях. 

Устройство также поможет контролировать работу сердечной мышцы профессиональным спортсменам, а  ещё способно облегчить жизнь бригадам скорой помощи, участковым терапевтам, военным врачам. 

Что касается аналогов, то  сегодня на  рынке представлены различные переносные устройства для ЭКГ, есть аппараты длительного непрерывного мониторинга, которые поликлиники выдают пациентам на время. Однако стоимость таких приборов высокая, и  они не  всегда доступны массовому потребителю, пояснили в  вузе.

Сейчас прототип  «Кардиос МК»  проходит тестирование. Проект реализуют в  рамках  конкурса «Твой ход».

Последние новости

Стало известно, когда запустят речные прогулки в Новосибирске

Компания «Речфлот» опубликовала расписание первых в этом сезоне теплоходных прогулок по Оби.

Световой потолок в Центральном парке перевели на весенний режим работы

Центральный парк обновил режим работы светового потолка на аллее, ведущей к музыкальному театру.

В аэропорту Толмачёво закроют вход в международный терминал с улицы

В новосибирском аэропорту Толмачёво возобновила работу переходная галерея между терминалом внутренних (сектор С) и терминалом международных (сектор В) авиалиний.

Потребительский кредит без боли: как не стать жертвой долговой ямы

Как взять кредит с умом и не пожалеть об этом спустя пару месяцев

Здесь вы можете узнать о лучших предложениях и выгодных условиях, чтобы купить квартиру в Новороссийске

Комментарии (0)

Добавить комментарий

Ваш email не публикуется. Обязательные поля отмечены *